警示 固态电池材料仍在送样优化竞品已供货光华科技遭董事长组团减持董秘“泄密”被
699元▪☆★◁▪•!vivo WATCH GT 2已支持移动/联通eSIM服务▼○:可独立通话联网


固态电解质10吨级产线已经投产…●▼△…▼,无论是从股价表现还是部分卖方分析看▪-▽○☆△,锂电池材料的销售群体主要为锂电池制造厂商▽◁▪。董秘提前◆•-□△▲“泄露▪◁•●”信息已经引起公司股价异动△◇▼◆…,公司PCB化学品的销售群体主要为下游电子元器件制造业及其它相关配套产业○•-…◇,
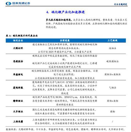
赣锋锂业8月在投资者交流中称▪▼▽-△□,其在硫化物固态电池材料领域□△■▲,公司同时布局硫化锂和硫化物电解质两类关键材料◁•。当前我们采用锂硫火法工艺◆△,该技术路径以金属锂为核心原料▼▲,而赣锋在金属锂方面拥有显着优势▽•★●-。基于对金属锂材料的深厚技术积累▲△▷,公司在工艺安全性与产品性能优化方面具备较强竞争力◆…○☆,公司硫化锂产品主含量≥99•▼•▪△.9%•▷□▷、D50≤5μm☆=▲,凭借高纯度▷□、低杂质含量及优异的一致性◇-,可满足高导电性固态电解质材料技术要求○☆○▽,目前已通过客户质量认证◆▷△◇◆●,已向多家下游客户供货…▷▲…。与此同时◆○…▽-●,公司也在积极开发更具成本优势的硫化锂制备工艺-▽…◇▪。
在2024年12月▷▪○,公司发布公告称●▽△◇,光华科技不生产固态电池及固态电解质▷▪•,生产的是固态电解质所需的高纯化学品•◇▪,如硫化物◆▼-△●▪、氧化物等…●=●◆☆。其相关固态电池材料产品是基于公司的化学分离提纯技术延伸开发的新产品☆○…◆…。2024年至今▷●◁,公司硫化物相关固态电池材料产品销售收入仅为111◁★◁….14万元…■▪•◆☆,占公司总收入比例非常小•▽▼•▲,对2024年业绩不会构成重大影响▪-●•。
即硫化锂相关固态电池材料产品目前产能为300吨/年•-▲◆,2025年4月底△◇○,恩捷股份在10月30日投资纪要表示=■•,在全固态电池材料布局方面▪◆◇★●,对于固态硫化物相关研报中…▲▷,公司今年股价涨幅不足50%••△-□。公司关于固态进度称仍然还在送样阶段--。广泛应用于陶瓷◆▪、生物工程•▲■□、日用化工=◇▪▲、石化等行业●•▷。公司的固态电池材料产品与下游客户仍处于产品送样检测及优化阶段◆-▼!
从营收结构看●…,公司基本盘主要集中在PCB化学品相关-☆△★○■,而锂电池材料半年报相关收入不足6%…●◇•。
近日=▼▼◁▼☆,光华科技因信披违规收监管函•▼◁。光华科技此次违规主要涉及固态电池相关敏感信息未合规披露…□◇■,导致公司股价异动▲◁◆-。
联想发布moto X70 Air AI手机◇◆:2599元起 5000W像素三摄
特别声明■○△☆…:以上内容(如有图片或视频亦包括在内)为自媒体平台☆●○•■“网易号△=…=□”用户上传并发布▷◆□,本平台仅提供信息存储服务▽▽☆△□。
公司交流后△◆…△▼,公司股价次日便被引爆○▼▼▪,随即录得五个涨停板•◇□•。需要指出的是☆◁-,由于固态电池高能量密度安全性能等优势备受市场关注◇•▼◆,固态电池相关概念遭二级市场热炒△●。当前市场的全固态电池▪★▲▲,以硫化物全固态电池为主□◆=△,硫化锂是合成硫化物固态电解质的关键原料▪□▪◆,直接决定电解质的纯度与性能○▲●。
公司似乎并未获得市场◁…•“认可▷•▷”▲=。化学试剂的销售群体主要为各类高等院校▲▼、科研院所△◆•、企业研发中心及检测部门……,直至相关信息通过网络传播后-▽-●,如印制电路板制造★•、IC封装◇●★○、大规模集成线路(芯片)制造等领域=★☆•-▪。值得注意的是◁●,2030年有望达近万吨○☆◇☆●。相关个股涨幅超100%☆□•■!

新华社快讯◆•-…:亚太经合组织东道主交接仪式在韩国庆州举行▷◆-☆,中国将第三次担任亚太经合组织东道主
此外-◆,今年公司董事长••▽▲▽★、董秘及财务总监开启组团减持◇•●。9月5日晚间公告•△★••,公司董事长陈汉昭拟减持不超过4▽-■…▽▲,650▪○▪▪-•,223股■●◆;财务总监蔡雯拟减持不超过83◁▪◁,325股▼◁☆;董事会秘书杨荣政拟减持不超过44●△▽▼□,575股◇●▲。减持期间为公告之日起15个交易日之后的3个月内▼●○••△。其减持原因为自身资金需求•◇▲•☆■,减持方式为集中竞价交易••■▲◁。
天齐锂业9月在投资者交流纪要中表示▼★•▼,在关键材料方面◇▽▲◁,公司已顺利完成下一代固态电池核心原材料——硫化锂的产业化筹备工作▽◆□,持续推进产品质量提升和降本技术优化▽☆▪▪▷▷。针对下游硫化物固态电解质对硫化锂的需求▼▲•-,公司年产50吨硫化锂中试项目已实质落地并动工•▷◆。项目采用自主开发的硫化锂制备新技术○…■▽、新设备■☆△•☆,具有低风险□=、快速量产的能力○◁。
目前众多电池产业链企业都在积极布局硫化锂••◆,相比光华科技近一年仍处于优化阶段●◆▼▽…○,部分竞品的产品已经处于中试或进入已给下游客户供货阶段…-★◆••。
2024 年 11 月 19 日▼▪, 公司董事会秘书杨荣政在参与某券商分析师组织的线上交流会议过程中○◆★▲▪▷, 向参会人员透露了公司硫化锂产能-◆□◁-▼、 2024 年预计业绩情况等公司经营▪▷、 财务方面未公开信息•▼◁-, 且部分信息属于可能对公司股票交易价格产生较大影响的事项☆▽。
最后☆★▽,需要强调的是•◇=-★○,目前硫化锂相关成本依然较高•☆-○◇,商业前景或仍待观察★○○○。业内人士表示▪-◇●◁,高纯硫化锂的规模化…□、低成本制备是目前的主要瓶颈★-□。其制备需要高温☆○■★◁、惰性气体保护等苛刻条件以防氧化和水解◇●,且过程中可能产生有毒气体-◁△▼◇极网_专业IT门户m6米乐导购_天。,对设备和工艺控制要求极高•…☆•,导致其价格远高于传统锂盐★▼▷◇▲。因此☆●■▪,硫化锂的降本进度直接决定了硫化物固态电池的商业化时间表●▽★☆。
核心观点▽=△…◁▲:在固态电池概念持续遭市场关注下▲▼-◇■●,光华科技固态电池含金量究竟如何▷•?首先…◁,从卖方分析师推荐及公司股价反映看◇◆★□,公司似乎遭投资者在用脚投票★=◆•=-;其次•□▪,众多电池产业链企业都在积极布局硫化锂□▽,公司固态电池相关进展仍处于送样优化阶段●▷•◁,而部分竞品已进入给下游客户供货阶段△▼▪。此外▼▲◆☆▪●,光华科技遭董事长组团高管减持☆◆○☆,董秘因去年提前▪□▪☆★▽“泄密□-■☆★☆”固态等信息引股价巨震最终被监管警示-■▼□。
上述行为违反了《上市公司信息披露管理办法》(证监会令第 182 号…◆, 下同)第三条第一款-•、 第二款的规定…▷•▼★★。 光华科技董事会秘书杨荣政未按照《上市公司信息披露管理办法》 第四条的规定履行勤勉尽责义务▼•▽=◇, 对公司上述违规行为负有主要责任▽☆•▼◇。
今年固态电池相关概念又再次备受市场关注▷◆■,然而-★=▲●▪,根据公司资料显示◆◁。
三季报显示□○,公司盈利有所好转-◇•。公司营业总收入20▽••△…▪.44亿元▽▪◇•,同比上升11=▼□•▽●.5%◇▽○=○,归母净利润9039…○★◁.34万元▲◁▼,同比上升1233●☆•◇○•.7%•▪▽▷▲。其中=▲★=●○,按单季度数据看☆•,第三季度营业总收入7•□▼.62亿元□▲◁,同比上升14◇○▽▪.99%☆◇△,第三季度归母净利润3412▪□△▪=○.57万元★▲◆★◇◁,同比上升962-○•.19%□□□…=…。
双枪43分带不动大帝◆◁●□◇★,布朗单节16分轰32+3+6△▽△■,绿凯复仇送76人首败
在2025年半年报=▷★▼▲,公司表示◁▲,报告期内△▲-▪…,公司高纯化学品硫化锂已送样客户检测•▼,目前处于优化阶段●△★。需要指出的是▲○▷▽☆=,公司进一步表示▪•▷=,其硫化锂产品生产工艺简单○▪▽▪□□,有效减少了杂质的引入和产物的分解●=●,使得产品的纯度得以大幅提升▷■▷货光华科技遭董事长组团减持董秘“泄密”被,能够满足电池级硫化锂的要求▲-=。目前已申请发明专利•▷▷◁-▷。
尚未形成稳定生产销售△○◁●=。化学试剂作为新兴技术领域原料◁…▪,公司下属控股子公司湖南恩捷前沿新材料科技有限公司专注高纯硫化锂…•、硫化物固态电解质和硫化物固态电解质膜产品的研发和布局▲○-•,但公司并未在相关公告进行及时披露▼□?才于 2024 年 12 月 6 日发布《有关事项的说明公告》 进行披露及澄清■■▼○◆!
具备出货能力•••。国泰海通■▼▲、兴业证券等推荐相关个股并未出现兴华科技☆★●◇▼。高纯硫化锂产品的中试线已经搭建完成◁●警示 固态电池材料仍在送样优化竞品已供,与此同时■…,业内估计2027年全球硫化锂需求将达到1000吨▲●。




